2018年国家机构改革赋予了地方政府一定的金融监管职能,具体体现是地方金融办升格为地方金融监管局。权力大了,相应的责任也就越大。升级后的地方金融局要承担“7+4”行业机构的监管职责。此前,“7+4”行业长期处于多头监管的格局,相关法律法规以及部门规章制度“政出多门”,地方金融监管部门工作人员亟需对政策进行全面了解。
金融监管政策库专题栏目将持续对地方金融监管“7+4”行业进行政策梳理,敬请期待。
一、融资担保相关概念
融资担保公司定义:融资担保公司,是指依法设立、经营融资担保业务的有限责任公司或者股份有限公司。(来源:国务院《融资担保公司监督管理条例》)
融资担保定义:融资担保,是指担保人为被担保人借款、发行债券等债务融资提供担保的行为。(来源:国务院《融资担保公司监督管理条例》)
二、融资担保行业发展概况
1、起步试点期
1993年,经国家经贸委和财政部共同发起并经国务院批准,中国首家全国性专业担保公司—中国经济技术投资有限公司设立,标志着担保行业在我国正式登上舞台;
1995年6月,《担保法》颁布实施,标志着担保业正式纲入法律监管体系;
1999 年,国家经贸委《关于建立中小企业信用担保体系试点的指导意见》融资担保机构发展开始在全国范围内试点。一直到2000年,融资担保行业在探索中前行,整体发展缓慢,担保机构较少,股本主要为政府出资。
2、高速发展期
试点开始后各地担保机构急剧增加,2004年底全国融资担保机构2188 家,2012年底达到8590家。2009年2月,国务院《关于进一步明确融资性担保业务监管职责的通知》;2010年3月,银监会等七部委发布《融资性担保公司管理暂行办法》,标志着融资性担保行业初步规范建立。
3、清理整顿期
经济增长放缓,中小实体经济经营发展遇到较大困难,导致信贷风险不断爆发,融资担保机构代偿陡增。担保代偿率不断上升,从2011年然后0.5%攀升至 2.17%。 近年来,监管力度不断加大,清退违规企业,机构数量从 8590 家下降至 7757家。
4、规范发展期
2017 年,《融资担保公司管理条例》“行政法规”的条例终于落地。2018年4月,银保监会印发了《融资担保公司监督管理条例》四项配套制度。政策法规环境完善,我国融资性担保进入规范发展阶段。2018年,多省市金融局密集注销融资担保机构经营许可证。2019年至2020年,国家仍在对融担公司进行清理。
三、融资担保行业监管变迁
从担保公司监管历史来看,我国融资担保行业的监管主体经历过多次变更,从最初的人民银行(1999年之前)、财政部及国家经贸委(现发改委)(1999-2002),再到后来由财政部、银监会(2003-2008)等部委组成的多头监管体系,行业监管不断细化,但仍缺乏统一监管主体。
2009年2月,国务院下发《关于明确融资性担保业务监管职责的通知》,明确由银监会(现银保监会)牵头建立融资性担保业务监管部际联席会议,负责制定行业发展措施及监管政策;同时要求地方政府按照“谁设立,谁监管”的原则负责本地区融资担保机构设立审批及日常监管;2017 年,《融资担保公司管理条例》中明确了联席会议主要负责政策制订、监管制度、协调解决、督促指导等职责;自此形成中央地方双层级的监管格局并延续至今。
银保监会普惠金融部同融资担保行业的主管部门,主要职责是经营规则和监管规定制定。
省级政策的主要职责是监督管理、制定政策、处置风险、督促管理部门和财政支持。省级政府确定金融局负责设立审批、日常监管、风险处置,谁审批设立谁负责监管。
融担协会对融资担保公司进行自律管理;财政和工商等辅助监管。
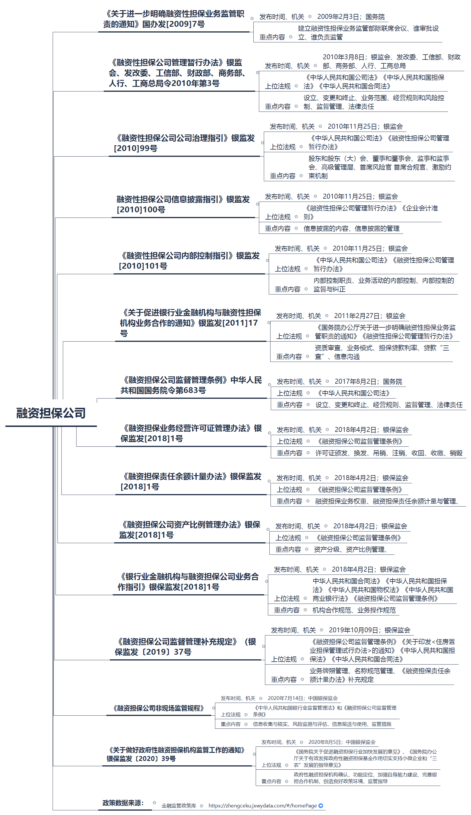
四、融担行业重点政策
金融监管政策库最新数据显示,融资担保行业监管政策法规层次较高,以国家法律+国务院条例+银保监会部门规章为主要监管依据,政策的延续性也很好。
1995年10月,全国人大通过了《中华人民共和国担保法》,这是担保业的根本大法。国务院在2009年发布《关于进一步明确融资性担保业务监管职责的通知》国办发[2009]7号确定了融资性担保业务监管部际联席会议(银监会为主)+省级政府(指定监管部门)的监管框架,按照“谁审批设立、谁负责监管”的要求,确定相应的部门根据国家有关规定和政策,负责本地区融资性担保机构的设立审批、关闭和日常监管。
2010年银监会等五部委发布《融资性担保公司管理暂行办法》,并在同年发布了配套的8项工作的指引,监管法规基本形成。
2015年,为主动适应融资担保行业改革转型要求,促进行业加快发展,更好地服务经济社会发展大局,国务院发布了《关于促进融资担保行业加快发展的意见》(国发〔2015〕43号)。
新形势下,在2017年,融资担保法规上了一个台阶,国务院出台了行政法规《融资担保公司监督管理条例》(中华人民共和国国务院令第683号),对融资担保行业进行监管。
银监会2018年发布了《融资担保公司监督管理条例》四项配套制度的通知,《融资担保业务经营许可证管理办法》《融资担保责任余额计量办法》《融资担保公司资产比例管理办法》和《银行业金融机构与融资担保公司业务合作指引》(银保监发[2018]1号);2019年发布了《融资担保公司监督管理补充规定》银保监发〔2019〕37号,银保监会对于融资担保行业的监管法规已经非常完善。
